01 新疆孚瑞(新疆菲爾) 汽車后市場高端品牌,供應鏈深度集成
新疆孚瑞汽車零配件有限公司是一家服務全球的汽車后市場零部件供應鏈品牌管理公司,于2004年成立菲爾(新疆)公司,2008年成立菲爾廣州公司。自菲爾公司創立以來,始終專注于自主品牌FREY(菲爾)的研發與運營,打造以奔馳寶馬等車型零部件為主導的汽車后市場高端品牌,目前菲爾品牌已覆蓋南美洲、北美洲、歐洲、亞洲、非洲、大洋洲的數百個國家和地區。
對于新疆孚瑞(菲爾公司)這樣正在成長的企業來說,最重要的是管理,它關系到企業的長遠發展。但在企業的創立時期,由于人員、經濟、行業等客觀原因,很多初創企業不得不選擇粗放式管理,孚瑞(菲爾)也不例外,粗放式管理實現了企業成長初期的快速發展,但是隨著企業的發展,從粗放式管理向精細化管理的轉變,已經成為活得更好更健康的必修課。
02 企業洞察 內部數據斷層,企業精細化管理需求升級
01創新求變,業務發展牽引管理系統升級
為滿足不同渠道客戶的需要,新疆孚瑞(菲爾公司)的產品豐富多樣,上萬種產品供用戶適配,采購,銷售,各種訂單,以及產品庫存管理難度較大。
這些“多品種、小批量,規格型號,序列號”的供應特點,造成物料管理的復雜性,從而對訂單、計劃、配貨、采購與銷售管理、庫存管理及成本核算、財務管理、往來對賬、訂單管理等諸業務環節有了更高要求與挑戰。
從2010年使用金蝶K/3 WISE業財系統以來,新疆孚瑞(菲爾公司)先后引入或自研了CRM、銷售業務系統,建立起相對來說比較完善的IT信息系統,使之成為助力改善管理水平、助力快速發展的有力工具與有效手段。
但隨著企業內部管理、生產、渠道、供應鏈等方面的現狀與特點不斷衍化升級以及信息技術的進步與科達業務的發展,財務核算不標準,供應鏈各部門之間數據的銜接無法準確傳遞,以及報表的呈現無法滿足企業所需,這些都讓現有的IT系統面臨著更新的挑戰,轉變已迫在眉睫。
02 組織形態從單組織向集團化轉變
03 運營管理從粗放型向精細化轉變
(1)粗放式管理實現了企業成長初期的快速發展,為企業帶來可觀的經濟增長,但是在快速發展的同時,會為企業埋下“溝通障礙”的禍根;
(2)企業長期靠粗放式管理帶動經濟增長會導致企業成本消耗高,產品質量難以提高,企業經濟效益降低;
(3)粗放式管理讓許多企業患上同一種“病”:管理混亂,權責不清,讓企業陷入管理“沼澤”,如不能及時調整自己,甚至會導致企業因此“喪命”。
時代已經不再要求企業活下去,企業活的更好才能在激烈的市場競爭中穩操勝券。從粗放式管理向精細化管理的轉變,已經成為孚瑞(菲爾)活的更好更健康的必修課。
精細化管理是孚瑞(菲爾)成長到一定階段,社會分工的精細化以及服務質量的精細化對現代管理的必然要求。
03 解決方案 一體化企業管理信息化解決方案
金蝶云·星空為孚瑞(菲爾)提供“研發、采購、銷售、財務、倉庫、費用、輕分析系統+自主研發CRM系統”融合一體的企業管理信息化解決方案,成就以客戶為中心,數據驅動,流程化管理,實時運營的管理平臺;通過基礎數據的采集、預警和防范,形成一個完整的閉環系統,改善信息傳遞方式,提高信息傳遞效率,以便企業高層領導快速了解企業真實的運營情況,作出切合實際的正確決策。精細化管理是企業發展的必經之路,能夠助力企業在日益激烈的競爭中脫穎而出,事事明是在不改變企業現有組織架構的前提下,幫助孚瑞(菲爾)轉型,實現企業從“粗放式管理”轉變為“精細化管理”的利器。
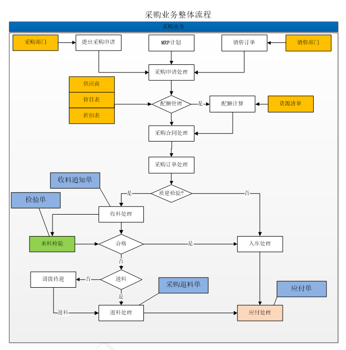
01 流程式推動的智能采購

庫存夠不夠,金蝶云·星空會告訴我:采購部要不要采購以前我們只能人工去系統里查詢,銷售部都開單了,采購部還沒下訂單,銷售部都收款了,采購部可能還沒開始采購,信息差導致兩個部門信息不傳遞。供銷部:我賣我的,你采你的,都不做數據分析,積壓了庫存占用了資金,責任是誰的分不清,星空輕分析解決了供銷部的矛盾。
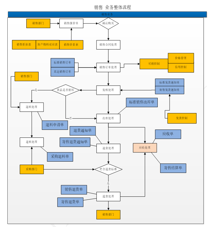
02 透明化管理的銷售路標

03 規范化控制的費用管理

嚴謹便捷的費用管理的人人報銷讓每一位員工參與到企業信息化,參與感很重要,制度化很清晰,減少企業人員互相之間的矛盾,真正體現出財務費用的管理價值。
財務總監說:無論你的崗位是什么,無論你的職位是什么,按流程辦事,按制度辦事,誰也不得罪,報不報銷,花不花錢大家一起說了算。
04 應用價值 數據同步,提高效率
● 提高效率:規范單據的填寫,確保業務流程順暢;供應鏈與財務集成,提升各部門工作效率。
● 防范風險:建立規范的業務操作制度,防止舞弊行為;防止虛假發票和稅務風險。
● 促進業績:對入庫出庫進行有效的控制,合理降低企業成本,提升企業利潤;防止不合理的業務發生;通過物料管控,確保庫存的合理利用。
● 定崗定責:工作內容對應到崗位,流程化制度化,讓工作找人,而不是讓人找事情做,一個蘿卜一個坑,制定流程,標準化輸出,通過軟件定崗定責,讓業務鏈各個崗位明確工作內容。
● 有效決策:即時的庫存分析,使決策有據可依。
● 業務財務數據同步:業務數據和財務數據能夠即時同步,真正實現財務業務一體化。
05 數字化轉型價值 業務數字化、管理數字化、運營數字化
菲爾的企業數字化轉型主要包括三個方面:業務數字化,管理數字化和運營數字化。
金蝶云·星空對于新疆孚瑞(菲爾)真正意義上鏈接企業財務、業務、流程、客戶CRM從而對業務實際情況進行實時管控,菲爾企業從業務,管理,到運營的全面信息化。
與傳統企業信息化相比,數字化代表的是一種融合、高效、具有洞察力的企業運營模式。在菲爾體現的形式是將云服務云計算、大數據、輕分析等數字技術串聯起來,應用于企業業務、管理和運營,從而鏈接每一個員工,讓工作有成效,使員工有成就,聚焦員工信息化培養與應用,提升團隊的資源配置,工作效率。






